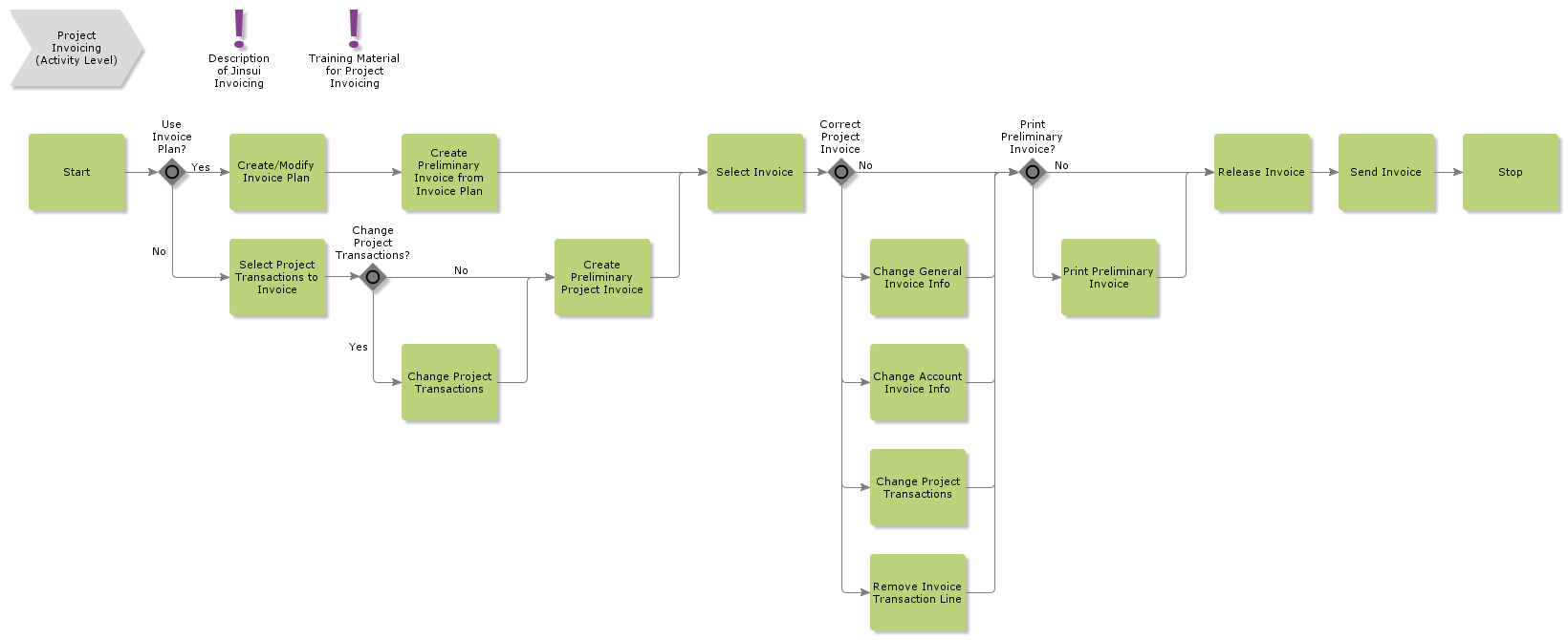
Jinsui Invoicing Create Preliminary Project Invoice Create Project Invoice Change Project Transactions Project Transactions Remove Invoice Transaction Line Project Invoice Send and Release Project Invoice Create/Modify Invoice Plan Invoicing Plan Change General Invoice Info Project Navigator Select Project Transactions to Invoice Create Project Invoice Change Account Invoice Info Project Invoice Release Invoice Project Invoice Change Project Transactions Project Transactions Project Invoicing, Key Lesson Advanced Invoicing, Extended Lesson Print Preliminary Invoice Select Invoice Project Invoice Create Preliminary Invoice from Invoice Plan Invoicing Plan
ProjectInvoicing