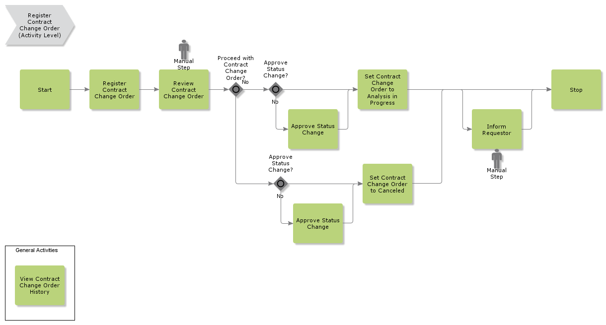
Set Contract Change Order to Analysis in Progress Contract Change Order Approve Status Change Contract Change Order Set Contract Change Order to Canceled Contract Change Order Approve Status Change Contract Change Order View Contract Change Order History Contract Change Order Register Contract Change Order Contract Change Order Review Contract Change Order Contract Change Order Contract Change Orders
RegisterContractChangeOrder