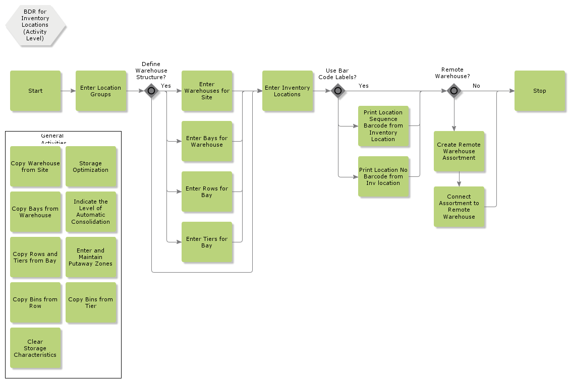
Print Location No Barcode from Inventory Location Inventory Locations Copy Bins from Row Warehouse Navigator Enter Bays for Warehouse Warehouse Navigator Create Remote Warehouse Assortment Remote Warehouse Assortment Copy Warehouses from Site Warehouse Navigator Clear Storage Characteristics Warehouse Navigator Enter Tiers for Bay Warehouse Navigator Enter Inventory Locations Inventory Locations Copy Bays from Warehouse Warehouse Navigator Enter and Maintain Putaway Zones Part Putaway Zone Basic Data Connect Assortment to Remote Warehouse Connect to All Remote Warehouses Remote Warehouse Assortment Warehouse Navigator Copy Rows and Tiers from Bay Warehouse Navigator Enter Location Groups Inventory Location Groups Print Location Sequence Barcode from Inventory Location Inventory Locations Enter Rows for Bay Warehouse Navigator Storage Optimization Storage Optimization Copy Bins from Tier Warehouse Navigator Enter Warehouses for Site Warehouse Navigator Indicate the Level of Automatic Consolidation Site
bdrforinventorylocations