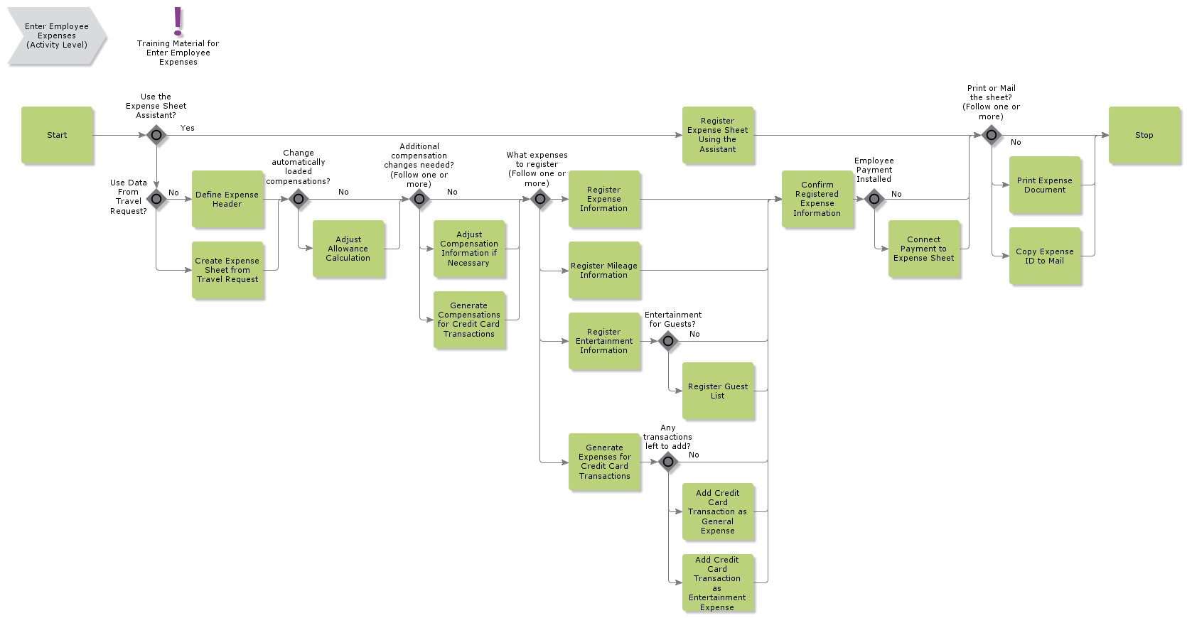
Generate Expenses for Credit Card Transactions Expense Sheet Connect Payment to Expense Sheet Expense Sheet Expense Assistant Register Entertainment Information Expense Sheet Expense Assistant Start Allowance Calculation Expense Assistant Expense Sheet Registering Travel Expense, Key lesson Handling Advance Payments, Extended lesson Registering Allowances and Deductions, Extended lesson Register Expense Information Expense Sheet Expense Assistant Create Expense Sheet from Expense Request Travel Request Confirm Registered Expense Information Expense Sheet Expense Assistant Adjust Compensation Information If Necessary Expense Sheet Expense Assistant Add Credit Card Transaction as Entertainment Expense Expense Sheet Add Credit Card Transaction as General Expense Expense Sheet Register Entertainment Guest List Expense Sheet Expense Assistant Fill In Travel Expense Header Expense Sheet Register Expense Sheet Using the Assistant Expense Sheet Assistant Copy Expense ID to Mail Expense Sheet Expense Assistant Generate Compensations for Credit Card Transactions Expense Sheet Print Expense Document Expense Assistant Expense Sheet Register Mileage Information Expense Assistant Expense Sheet
registeremployeetravelexpenseaddon